校外實習專區
檢送教育部修正更新之「大專校院推動學生校外實習課程作業參考手冊」,相關資料如附檔,提供參考。
說明:
一、大專校院辦理校外實習課程,旨在使學生於養成教育階段,將校內教學課程活動延伸至校外之產企業進行實務學習,達成結合理論與實務、培養學生專業能力與職場素養之目的;其性質屬學校正式課程,由學校進行規劃,以提供學生符合專業能力同時累積實務學習經驗,並維護學生學習權益,先予敘明。
二、因應本部114年6月23日修正發布「專科以上學校產學合作實施辦法」(下稱產學合作實施辦法),本部重新修訂旨揭手冊,以協助各校完善推動實習各項機制與作業;其中已整合並納入校外實習作業機制、開設校外實習課程注意事項、實習權益保障及實習常見問題等重要內容,旨在確保校外實習學生之權益與安全,並提升實習效益。
三、為全面強化實習課程品質督導與學生權益保障,各校應參考作業手冊落實推動實習課程相關機制,本次重要更新內容摘要如下:
(一)實習課程需經學校評估之定位相關事宜,包含其與見習、實作、實務訓練或研習等活動之差異。
(二)學校應為學生投保校外實習團體傷害保險、負擔保險費用及實習機構投保義務。
(三)學校於實習期間應至少實地輔導訪視1次,每學期至少實地輔導2次以上;境外實習第2次(含)以後可採非實地訪視之其他方式進行,並妥善留存輔導紀錄表。
(四)學校欲與未違反法令之分公司、分店或分廠等獨立運作或分支單位合作實習課程時,可簽訂「切結書」證明其無違反法規之事實,並視為實習合約之一部分。
四、各校應依據本手冊所訂機制,強化實習課程之規劃、執行與督導,確保實習課程品質及實習學生權益保障,並將手冊內容納入辦理實習課程之推動參考。
五、實習課程業務相關疑問,請洽下列單位:
(一)明志科技大學校外實習專案辦公室:蕭小姐、林先生,電話:02-29089899分機2094、2096。
(二)本部高等教育司:賴小姐,電話:02-77365769。
(三)本部技術及職業教育司:林小姐,電話:02-77365845。
*合約書經老師及廠商討論後,會需要蓋公司大小印,學校則是由指導老師簽章後再送學校文書組用印,完成後公司1份,系辦留存1份。
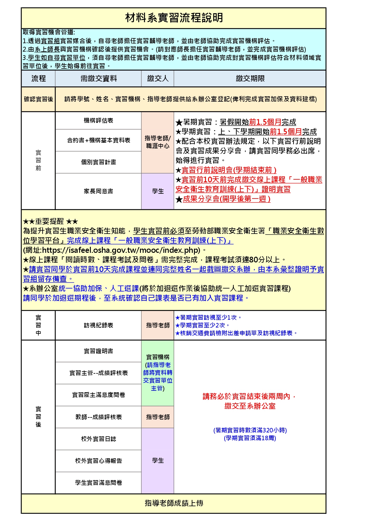
*學生進行校外實習須先投保,暑期、學期校外實習課程統一由系辦加選,學生如確定欲實習,需先至系辦公室登記。

- 實習相關資料(老師填寫) odt
- 實習相關資料(學生填寫) odt
- 實習相關資料(雇主填寫) odt
- 應備表單-學生填寫(按我連結) link
- 應備表單-輔導老師填寫(按我連結) link
- 應備表單-廠商填寫(按我連結) link
- 應備表單-各系填寫(按我連結) link
- 校外實習相關法規(按我連結) link
一、依據勞動部114年1月23日召開「研商專科以上學校學生實習與工讀期間安全衛生相關權益保障」會議紀錄辦理。
二、為落實大專校院實習生於實習場所安全保障,勞動部提供下列職業安全衛生學習資源,請各校納入學生實習前說明會或課程規劃之參考,讓實習生於實習前具備初步安全衛生知能,以保障學生安全:
(一)「職業安全衛生數位學習平臺」(https://isafeel.osha.gov.tw/mooc/index.php):
針對製作業、營造業等行業製作常見的工作場域可能發生的危害預防課程,並提供台語、英語、印尼語、泰語、越南語、菲律賓語的發音課程影片。
(二)「職業安全衛生口袋手冊」:為提升職場工作者對職業安全與衛生的基本認識與實務應用,手冊以簡明易懂方式說明職場安全危害與預防對策,協助工作者建立職業安全衛生基本觀念;可至該署網頁(www.osha.gov.tw)/首頁/便民服務/外籍移工安全衛生宣導專區/宣導品項下下載
- 實習生遭受性騷擾之處理原則 link